https://github.com/devsapp/ots-table-backup
https://github.com/devsapp/ots-table-backup
Last synced: 2 months ago
JSON representation
- Host: GitHub
- URL: https://github.com/devsapp/ots-table-backup
- Owner: devsapp
- Created: 2022-06-20T11:00:57.000Z (almost 4 years ago)
- Default Branch: main
- Last Pushed: 2024-05-09T11:15:37.000Z (almost 2 years ago)
- Last Synced: 2024-05-09T12:33:01.469Z (almost 2 years ago)
- Language: Java
- Size: 53.7 KB
- Stars: 0
- Watchers: 8
- Forks: 0
- Open Issues: 1
-
Metadata Files:
- Readme: readme.md
Awesome Lists containing this project
README
# ots-table-backup 帮助文档
通过[函数计算](https://www.aliyun.com/product/fc?spm=5176.19720258.J_3207526240.111.28b52c4aqlAUqO)来实现定时备份[表格存储](https://www.aliyun.com/product/ots?spm=5176.137990.J_3207526240.34.2e9b1608VLksvP)中的表任务
## 前期准备
| 服务/业务 | 函数计算 |
| --------- | ------------------ |
| 权限/策略 | AliyunFCFullAccess |
## 部署 & 体验
- :fire: 通过 [Serverless 应用中心](https://fcnext.console.aliyun.com/applications/create?template=ots-table-backup) ,
[](https://fcnext.console.aliyun.com/applications/create?template=ots-table-backup) 该应用。
- 通过 [Serverless Devs Cli](https://www.serverless-devs.com/serverless-devs/install) 进行部署:
- [安装 Serverless Devs Cli 开发者工具](https://www.serverless-devs.com/serverless-devs/install) ,并进行[授权信息配置](https://www.serverless-devs.com/fc/config) ;
- 初始化项目:`s init ots-table-backup -d ots-table-backup`
- 进入项目,并进行项目部署:`cd ots-table-backup && s deploy -y`
# 应用详情
使用表格存储后,比较常见的运维场景是主备表间进行同步。通过该项目,可以利用函数计算完成将表格存储的源表定时备份到目标表的功能,实现按量付费,免去购买及运维服务器的烦恼。
>通过本应用,还可以完整地体验从 SpringBoot 单体应用平滑迁移函数计算的流程
## 初始化参数
| 参数名称 | 参数类型 | 是否必填 | 例子 | 参数含义 |
| -------------- | -------- | -------- | --------------------------------------------------------- | ------------------------------------------------------------------------------------------------------ |
| serviceName | String | 选填 | ots-table-backup | 函数服务名称名 |
| functionName | String | 选填 | ots-table-backup | 函数名称 |
| roleArn | String | 必填 | acs:*ram*::\:role/aliyuncdnserverlessdevsrole | 函数执行角色 |
| sourceEndpoint | String | 必填 | https://\..ots-internal.aliyuncs.com | 源表所在实例endpoint |
| targetEndpoint | String | 必填 | https://\.\.ots-internal.aliyuncs.com | 目标表所在实例endpoint |
| sourceTable | String | 必填 | source-table | 源表名名 |
| targetTable | String | 必填 | target-table | 目标表名名 |
| tunnelType | String | 选填 | BaseData | [通道类型](https://help.aliyun.com/document_detail/102489.html) |
| backupEndTime | String | 选填 | 2022-07-01 01:01:01 | 使用增量备份时,备份的截止时间,`yyyy-MM-dd HH:mm:ss` |
| dropIfExist | Boolean | 选填 | False | 目标表存在时是否先删除目标表,保证目标表和源表的完全一致 |
| cronExpression | String | 选填 | '@every 60m' | 定时触发时间,参考 [函数计算](https://help.aliyun.com/document_detail/171746.html#section-gbz-k3r-vum) |
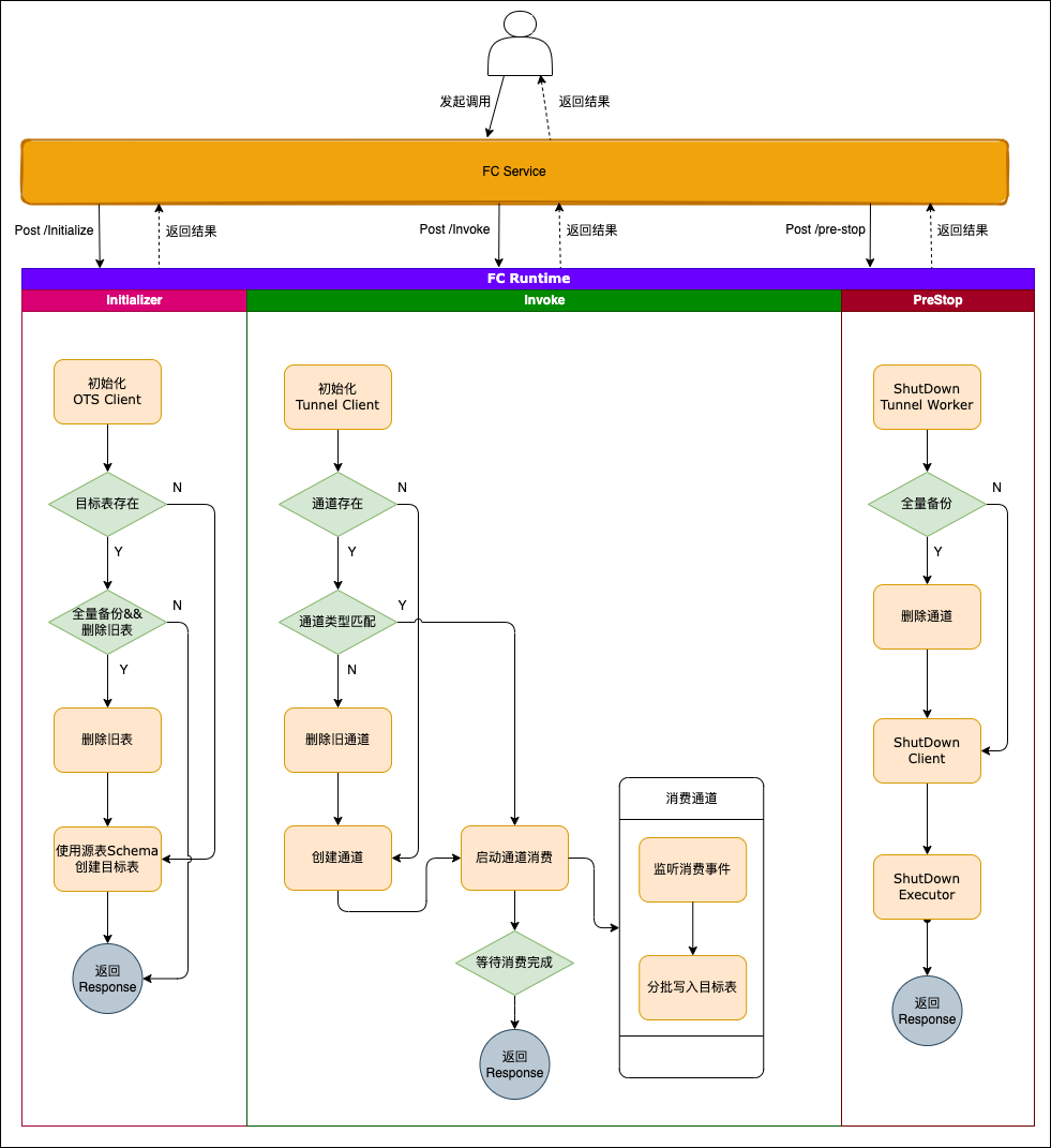
## 工作原理
* 利用表格存储的[通道服务](https://help.aliyun.com/document_detail/102489.html),将其改造成Serverless形态,完成从源表到目标的复制功能
* 使用函数计算的 [Custom Runtime](https://help.aliyun.com/document_detail/191342.html) 将单体SpringBoot项目进行函数化,完全贴合传统开发体验,实现零代码改造
* 使用函数计算的 [生命周期回调](https://help.aliyun.com/document_detail/425056.html),将表初始化的逻辑封装到 Initializer 中,将通道消费的逻辑封装到 Invoke 中,将连接池释放的逻辑封装到 PreStop 中

部署完成后,会创建两个函数:
1. ots-table-mock:用于测试,当指定的源表不存在时,会使用mock数据自动构造一张
2. ots-table-backup:用于表的备份
## 执行效果
1. 执行 ots-table-mock 函数,自动构造一张源表

2. 查看源表已经完成创建

3. 执行 ots-table-backup 函数,进行表备份



4. 查看备份结果

5. 开启定时备份

## 开发者社区
您如果有关于错误的反馈或者未来的期待,您可以在 [Serverless Devs repo Issues](https://github.com/serverless-devs/serverless-devs/issues) 中进行反馈和交流。如果您想要加入我们的讨论组或者了解 FC 组件的最新动态,您可以通过以下渠道进行:
|
|
|
|
| --------------------------------------------------------------------------------------------------------------------------------- | --------------------------------------------------------------------------------------------------------------------------------- | --------------------------------------------------------------------------------------------------------------------------------- |
|
微信公众号:`serverless` | 微信小助手:`xiaojiangwh` | 钉钉交流群:`33947367` |