https://github.com/hiromaily/go-crypto-wallet
Cryptocurrency wallet for trading for Bitcoin, Bitcoin cash, Ethereum, ERC20, Ripple
https://github.com/hiromaily/go-crypto-wallet
bitcoin bitcoin-wallet blockchain erc20 ethereum golang ripple
Last synced: 7 months ago
JSON representation
Cryptocurrency wallet for trading for Bitcoin, Bitcoin cash, Ethereum, ERC20, Ripple
- Host: GitHub
- URL: https://github.com/hiromaily/go-crypto-wallet
- Owner: hiromaily
- License: mit
- Created: 2018-08-04T11:16:57.000Z (about 7 years ago)
- Default Branch: master
- Last Pushed: 2023-07-22T04:04:09.000Z (about 2 years ago)
- Last Synced: 2025-03-23T02:32:50.686Z (7 months ago)
- Topics: bitcoin, bitcoin-wallet, blockchain, erc20, ethereum, golang, ripple
- Language: Go
- Homepage:
- Size: 44.5 MB
- Stars: 90
- Watchers: 3
- Forks: 23
- Open Issues: 1
-
Metadata Files:
- Readme: README.md
- License: LICENSE
Awesome Lists containing this project
README
# go-crypto-wallet
![]()
![]()
[](https://goreportcard.com/report/github.com/hiromaily/go-crypto-wallet)
[](https://codebeat.co/projects/github-com-hiromaily-go-crypto-wallet-master)
[](https://github.com/hiromaily/go-crypto-wallet/releases)
[](https://raw.githubusercontent.com/hiromaily/go-crypto-wallet/master/LICENSE)Wallet functionalities to create raw transaction, to sing on unsigned transaction, to send signed transaction for BTC, BCH, ETH, XRP and so on.
## What kind of coin can be used?
- Bitcoin
- Bitcoin Cash
- Ethereum
- ERC-20 Token
- Ripple## Current development
- This project is under refactoring
- based on `Clean Code`, `Clean Architecture`, [`Refactoring`](https://martinfowler.com/articles/refactoring-2nd-ed.html)
- Bitcoin Core version 22.0 is released. Signet environment is ongoing.## Expected use cases
### 1.Deposit functionality
- Pubkey addresses are given to our users first.
- Users would want to deposit coins on our system.
- After users sent coins to their given addresses, these all amount of coins are sent to our safe addresses managed offline by cold wallet### 2.Payment functionality
- Users would want to withdraw their coins to specific addresses.
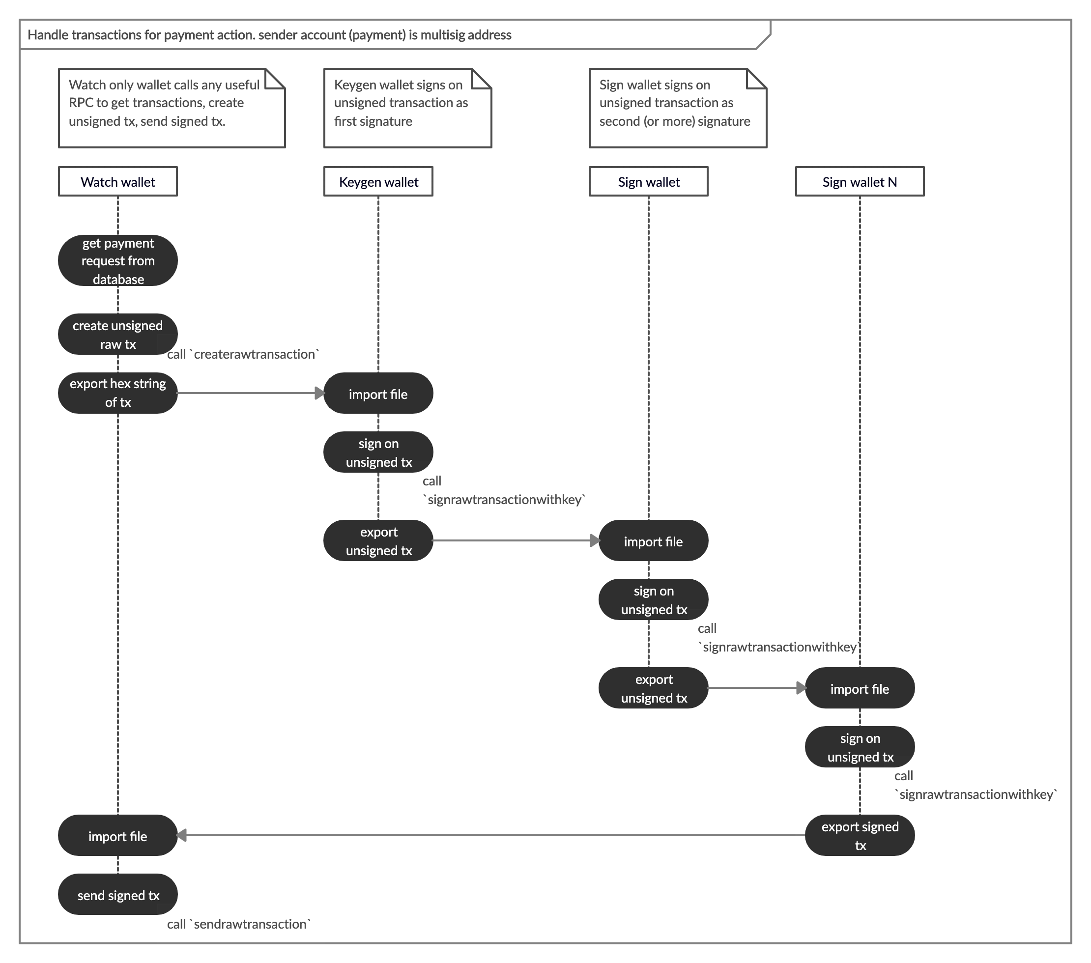
- Transaction is created and sent after payment is requested by users.### 3.Transfer functionality
- Internal use. Each accounts can transfer coins among internal accounts.## Wallet Type
This is explained for BTC/BCH for now.
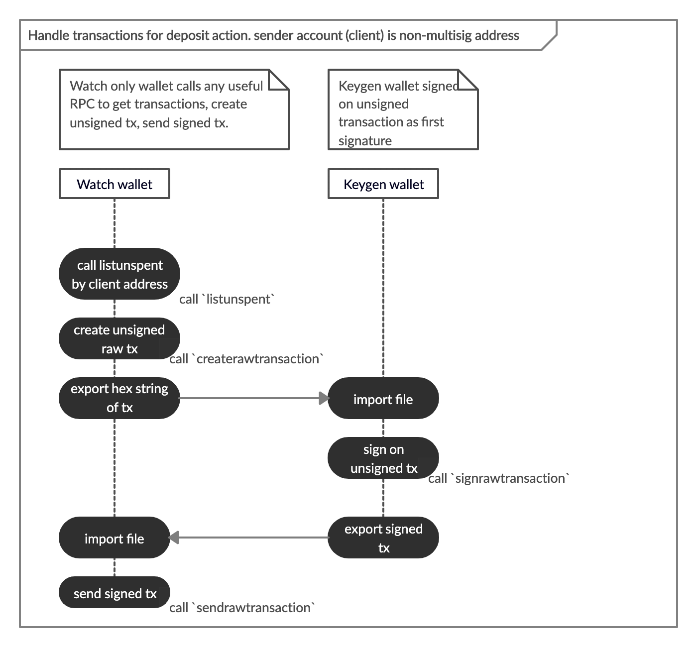
There are mainly 3 wallets separately and these wallets are expected to be installed in each different devices.### 1.Watch only wallet
- Only this wallet run online to access to BTC/BCH Nodes.
- Only pubkey address is stored. Private key is NOT stored for security reason. That's why this is called `watch only wallet`.
- Major functionalities are
- creating unsigned transaction
- sending signed transaction
- monitoring transaction status.### 2.Keygen wallet as cold wallet
- Key management functionalities for accounts.
- This wallet is expected to work offline.
- Major functionalities are
- generating seed for accounts
- generating keys based on `HD Wallet`
- generating multisig addressed according to account setting
- exporting pubkey addresses as csv file which is imported from `Watch only wallet`
- signing on unsigned transaction as first sign. However, multisig addresses could not be completed by only this wallet.### 3.Sign wallet as cold wallet (Auth wallet)
- The internal authorization operators would use this wallet to sign on unsigned transaction for multisig addresses.
- Each of operators would be given own authorization account and Sing wallet apps.
- This wallet is expected to work offline.
- Major functionalities are
- generating seed for accounts for own auth account
- generating keys based on `HD Wallet` for own auth account
- exporting full-pubkey addresses as csv file which is imported from `Keygen wallet` to generate multisig address
- signing on unsigned transaction as second or more signs for multisig addresses.## Workflow diagram
### BTC
#### 1. Generate keys
#### 2. Create unsigned transaction, Sign on unsigned tx, Send signed tx for non-multisig address.
#### 3. Create unsigned transaction, Sign on unsigned tx, Send signed tx for multisig address.
## Requirements
- Golang 1.16+
- [golangci-lint](https://github.com/golangci/golangci-lint) 1.44.2+ (for development)
- [direnv](https://direnv.net/)
- [Docker](https://www.docker.com/get-started)
- MySQL 5.7
- Node Server
- BTC: [Bitcoin Core 0.18+ for Bitcoin node](https://bitcoin.org/en/bitcoin-core/)
- BCH: [Bitcoin ABC 0.21+ for Bitcoin cash node](https://www.bitcoinabc.org/)
- ETH: [go-ethereum](https://github.com/ethereum/go-ethereum), [Ganache](https://www.trufflesuite.com/ganache), [erc20-token](https://github.com/hiromaily/go-crypto-wallet/tree/master/web/erc20-token)
- XRP: [rippled](https://xrpl.org/manage-the-rippled-server.html), [ripple-lib-server](https://github.com/hiromaily/go-crypto-wallet/tree/master/web/ripple-lib-server)## Directory Structure
- `cmd` ... app directories including `main.go`
- `keygen` ... keygen wallet
- `sign` ... sign wallet
- `watch` ... watch wallet
- `data`
- `address` ... generated files by this CLI
- `certs` ... for docker volume directory used by `docker-compose.xrp.yml`
- `config` ... config toml files
- `contract` ... generated token abi file
- `dump` ... BTC wallet file generated by `api dumpwallet` command. See Makefile.
- `fullpubkey` ... generated files by this CLI
- `gaiad` ... genesis.json for cosmos gaiad
- `keystore` ... keystore for Ethereum
- `proto` ... proto files for ripple gRPC communication
- `docker` ... docker resources
- `docs` ... documents
- `images` ... for only docs
- `pkg` ... go files
- `scripts` ... shell scripts
- `templates` ... template file for [sqlboiler](https://github.com/volatiletech/sqlboiler) Go ORM
- `web`
- `erc20-token` ... erc20 token contract
- `ripple-lib-server` ... Ripple gRPC server### `pkg` Directory Structure
Note, explained only well modified packages- `wallet/api/btcgrp` ... Bitcoin RPC APIs. [API References](https://developer.bitcoin.org/reference/rpc/index.html)
- `wallet/api/ethgrp` ... Ethereum RPC APIs. [API References](https://ethereum.org/en/developers/docs/apis/json-rpc/)
- `wallet/api/xrpgrp` ... Ripple gRPC client to communicate with [ripple-lib-server](./web/ripple-lib-server/)
- `wallet/key` ... address/seed generation logic
- `wallet/service/btc` ... Bitcoin business logic
- `wallet/service/eth` ... Ethereum business logic
- `wallet/service/xrp` ... Ripple business logic
- `wallet/service/coldsrv` ... Cold Wallet common business logic
- `wallet/service/watchsrv` ... Watch Wallet common business logic## Components inside repository
- ripple-lib-server
- ./web/ripple-lib-server
- erc20-token
- ./web/erc20-token## Installation
[Installation](https://github.com/hiromaily/go-crypto-wallet/blob/master/docs/Installation.md)## Operation example
- [For Bitcoin](https://github.com/hiromaily/go-crypto-wallet/blob/master/docs/btc/OperationExample.md)
- [operation scripts](https://github.com/hiromaily/go-crypto-wallet/tree/master/scripts/operation)## Command example
- [Makefile](https://github.com/hiromaily/go-crypto-wallet/blob/master/Makefile)
- [Makefile for watch wallet operation](https://github.com/hiromaily/go-crypto-wallet/blob/master/Makefile_watch_op.mk)
- [Makefile for keygen wallet operation](https://github.com/hiromaily/go-crypto-wallet/blob/master/Makefile_keygen_op.mk)
- [Makefile for sign wallet operation](https://github.com/hiromaily/go-crypto-wallet/blob/master/Makefile_sign_op.mk)## TODO
### Basics
- [ ] Remove [github.com/cpacia/bchutil](https://github.com/cpacia/bchutil) due to outdated code. Try to replace to [github.com/gcash/bchd](https://github.com/gcash/bchd)
- [ ] Fix UnitTest. And Separate dependent test as Integration Test using tag
- [ ] Add ATOM tokens on [Cosmos Hub](https://hub.cosmos.network/main/hub-overview/overview.html)
- [ ] Add [Polkadot](https://polkadot.network/technology/)
- [ ] Various monitoring patterns to detect suspicious operations.
- [ ] Add Github Action as CI
- [ ] Generate mnemonic instead of seed. [bip-0039](https://github.com/bitcoin/bips/blob/master/bip-0039.mediawiki)### For BTC/BCH
- [ ] Setup [Signet](https://en.bitcoin.it/wiki/Signet) environment for development use
- [ ] Fix `overpaying fee issue` on Signet. It says 725% overpaying.
- [ ] native SegWit-Bech32
- [ ] Multisig-address is used only once because of security reason, so after tx is sent, related receiver addresses should be updated by is_allocated=true.
- [ ] Sent tx is not proceeded in bitcoin network if fee is not enough comparatively. So re-sending tx functionality is required adding more fee.### For ERC20 token
- [ ] Add any useful APIs using contract equivalent to ETH APIs
- [ ] Monitoring for ERC20 token### For ETH
- [ ] Make sure that `quantity-tag` is used properly. e.g. when getting balance, which quantity-tag should be used, latest or pending.
- [ ] Handling secret of private key properly. Password could be passed from command line argument.### For XRP
- [ ] Handling secret of private key properly. Password could be passed from command line argument.## Project layout patterns
- The `pkg` layout pattern, refer to the [linked](https://medium.com/golang-learn/go-project-layout-e5213cdcfaa2) URLs for details.