https://github.com/shiyindaxiaojie/eden-architect
自研应用框架,开箱即用,零侵入性接入,遵循 Spring 官方的模块化管理,保证业务依赖可选项。
https://github.com/shiyindaxiaojie/eden-architect
cola4 spring-boot spring-cloud spring-cloud-alibaba spring-cloud-netflix spring-data spring-framework spring-integration spring-security
Last synced: 5 months ago
JSON representation
自研应用框架,开箱即用,零侵入性接入,遵循 Spring 官方的模块化管理,保证业务依赖可选项。
- Host: GitHub
- URL: https://github.com/shiyindaxiaojie/eden-architect
- Owner: shiyindaxiaojie
- License: apache-2.0
- Created: 2020-01-30T09:22:40.000Z (over 5 years ago)
- Default Branch: main
- Last Pushed: 2025-05-13T05:54:08.000Z (5 months ago)
- Last Synced: 2025-05-13T06:33:54.628Z (5 months ago)
- Topics: cola4, spring-boot, spring-cloud, spring-cloud-alibaba, spring-cloud-netflix, spring-data, spring-framework, spring-integration, spring-security
- Language: Java
- Homepage:
- Size: 7.38 MB
- Stars: 310
- Watchers: 6
- Forks: 77
- Open Issues: 8
-
Metadata Files:
- Readme: README-zh-CN.md
- Changelog: CHANGELOG.md
- License: LICENSE
- Code of conduct: CODE_OF_CONDUCT.md
- Security: SECURITY.md
Awesome Lists containing this project
README
[license-apache2.0]:https://www.apache.org/licenses/LICENSE-2.0.html
[github-action]:https://github.com/shiyindaxiaojie/eden-architect/actions
[sonarcloud-dashboard]:https://sonarcloud.io/dashboard?id=shiyindaxiaojie_eden-architect
# Eden* Architect
 [][license-apache2.0] [][github-action] [][sonarcloud-dashboard]
Eden* Architect 致力于提供企业开发的一站式解决方案。此项目包含开发分布式应用服务的必需组件,您只需要添加一些注解和少量配置,就可以将
Spring Boot 应用接入微服务解决方案,通过中间件来迅速搭建分布式应用系统。> 参考文档请查看 [WIKI](https://github.com/shiyindaxiaojie/eden-architect/wiki) 。
## 功能特性
* **依赖管理和插件封装**:统一管理依赖版本,解决依赖冲突问题,并提供常用插件的封装,让开发者减少在构建工具所消耗的时间。
* **常用组件集成与封装**:在 Spring 官方的基础上扩展,提供 `XxlJob`、`CAT`、`Netty`、`Arthas` 等组件的集成。
* **组件适配及扩展点**:针对现有主流技术点进行高级抽象,提供 `消息队列`、`缓存`、`短信平台`、`邮件`、`Excel` 等组件的动态适配。
* **通用场景解决方案**:提供`多级缓存`、`分布式锁`、`分布式唯一ID`、`幂等性处理`、`业务流程编排`、`最终一致性`、`全链路标记`
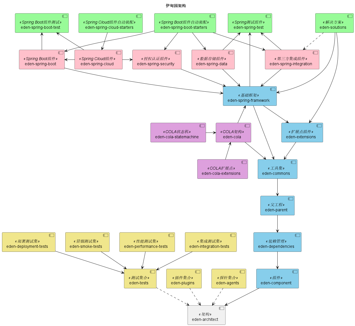
等解决方案工具。## 组件构成

* **eden-dependencies**: 依赖管理组件,管理全局依赖的版本。
* **eden-parent**: 构建管理组件,封装常用插件,提供开箱即用的配置。
* **eden-commons**: 基础工具组件,基于 `Apache Commons`、`Google Guava` 扩展。
* **eden-extensions**: 扩展点组件,参考 `Dubbo` 扩展点改造,轻量级实现组件的扩展。
* **eden-cola**: `COLA` 组件,在 `COLA` 原生的基础上优化,完善了 `DDD` 领域模型、轻量级状态机、业务扩展点等组件。
* **eden-solutions**: 解决方案工具集,提供 `多级缓存`、`分布式锁`、`分布式唯一ID`、`数据去重`、`事件审计` 等场景的设计与实现。
* **eden-spring-framework**: 基础框架组件,支持自定义错误码、异常解析器。
* **eden-spring-data**: 数据存储组件,扩展了 `Mybatis`、`Redis`、`Flyway`、`Liquibase` 等组件。
* **eden-spring-security**: 授权认证组件,扩展了 `Spring Security OAuth2`、`Jwt`、`Shiro` 等组件。
* **eden-spring-integration**: 第三方集成组件,扩展了 `RocketMQ`、`Kafka`、`Netty`、`XxlJob` 等组件。
* **eden-spring-boot**: `Spring Boot`组件,根据实际的使用场景进行扩展。
* **eden-spring-boot-starters**: `Spring Boot`组件自动装配,对官方原生组件无感知增强,并扩充未集成的组件。
* **eden-spring-boot-test**: `Spring Boot`组件测试,对官方原生组件进行扩展。
* **eden-spring-cloud**: `Spring Cloud`组件,扩展了 `Nacos`、`Sentinel`、`Zookeeper` 等组件。
* **eden-spring-cloud-starters**: `Spring Cloud`组件自动装配,基于 `Spring Cloud Starters` 扩展。
* **eden-spring-test**: `Spring`测试组件,扩展了 `TestContainer`测试容器和嵌入式的中间件,单元测试。## 如何构建
由于 `Spring Boot 2.4.x` 和 `Spring Boot 3.0.x` 在架构层面有很大的变更,因此我们采取跟 Spring Boot 版本号一致的分支:
* 2.4.x 分支适用于 `Spring Boot 2.4.x`,最低支持 JDK 1.8。
* 2.7.x 分支适用于 `Spring Boot 2.7.x`,最低支持 JDK 11。
* 3.0.x 分支适用于 `Spring Boot 3.0.x`,最低支持 JDK 17。本项目默认使用 Maven 来构建,最快的使用方式是 `git clone` 到本地,然后执行以下命令:
```bash
./mvnw install -T 4C
```执行完毕后,项目将被安装到本地 Maven 仓库。
## 如何使用
首先,在您的项目 `pom.xml` 的 `parent` 节点引用 `eden-parent` 父工程。
```xml
io.github.shiyindaxiaojie
eden-parent
0.0.1-SNAPSHOT
```
然后,从 `eden-spring-boot-starters` 或者 `eden-spring-cloud-starters` 搜索您需要集成的组件。例如,集成
CAT,您可以在 `dependencies` 节点中添加以下内容:```xml
io.github.shiyindaxiaojie
eden-mybatis-spring-boot-starter
```
> 为了减少繁琐的依赖冲突解决工作,在第一步引入的 `eden-parent` 组件已经导入了常用的依赖,一般情况下,不需要填写版本号。
在您的项目配置文件如 `application.yml` ,开启相关配置,大多数组件以 `xxx.enabled` 属性项作为开关。
````yaml
cat:
enabled: false # 默认关闭,请按需开启
trace-mode: true # 开启访问观测
support-out-trace-id: false # 允许异构子系统间透传链路ID
home: /tmp
servers: localhost # CAT 地址
tcp-port: 2280
http-port: 8080
````业务代码无须改动,直接启动您的项目,简单发起HTTP请求和RPC调用,您会发现,我们已经自动帮您完成了 CAT 的埋点。

## 代码演示
为了演示如何使用,我们提供了 3 种不同架构风格的 Demo
* 面向领域模型的 **COLA 架构**,代码实例可以查看 [eden-demo-cola](https://github.com/shiyindaxiaojie/eden-demo-cola)
* 面向数据模型的 **分层架构**,代码实例请查看 [eden-demo-layer](https://github.com/shiyindaxiaojie/eden-demo-layer)
* 面向单机模型的 **MVC 架构**,代码实例可以查看 [eden-demo-mvc](https://github.com/shiyindaxiaojie/eden-demo-mvc)## 版本规范
项目的版本号格式为 `x.y.z` 的形式,其中 x 的数值类型为数字,从 0 开始取值,且不限于 0~9 这个范围。项目处于孵化器阶段时,第一位版本号固定使用
0,即版本号为 `0.x.x` 的格式。* 孵化版本:0.0.1-SNAPSHOT
* 开发版本:1.0.0-SNAPSHOT
* 发布版本:1.0.0版本迭代规则:
* 1.0.0 <> 1.0.1:兼容
* 1.0.0 <> 1.1.0:基本兼容
* 1.0.0 <> 2.0.0:不兼容## 变更日志
请查阅 [CHANGELOG.md](https://github.com/shiyindaxiaojie/eden-architect/blob/main/CHANGELOG.md)