https://github.com/shiyindaxiaojie/eden-demo-layer
阿里巴巴分层架构,根据《阿里巴巴Java开发手册》的设计思想实践并扩展。
https://github.com/shiyindaxiaojie/eden-demo-layer
alibaba architect demo spring-boot
Last synced: about 1 month ago
JSON representation
阿里巴巴分层架构,根据《阿里巴巴Java开发手册》的设计思想实践并扩展。
- Host: GitHub
- URL: https://github.com/shiyindaxiaojie/eden-demo-layer
- Owner: shiyindaxiaojie
- License: apache-2.0
- Created: 2022-01-28T16:24:48.000Z (over 3 years ago)
- Default Branch: main
- Last Pushed: 2025-01-16T02:15:59.000Z (9 months ago)
- Last Synced: 2025-05-19T19:07:39.895Z (5 months ago)
- Topics: alibaba, architect, demo, spring-boot
- Language: Java
- Homepage:
- Size: 923 KB
- Stars: 84
- Watchers: 1
- Forks: 12
- Open Issues: 1
-
Metadata Files:
- Readme: README-zh-CN.md
- Changelog: CHANGELOG.md
- License: LICENSE
- Security: SECURITY.md
Awesome Lists containing this project
README
[license-apache2.0]:https://www.apache.org/licenses/LICENSE-2.0.html
[github-action]:https://github.com/shiyindaxiaojie/eden-demo-layer/actions
[sonarcloud-dashboard]:https://sonarcloud.io/dashboard?id=shiyindaxiaojie_eden-demo-layer# 分层架构
 [][license-apache2.0] [][github-action] [][sonarcloud-dashboard]
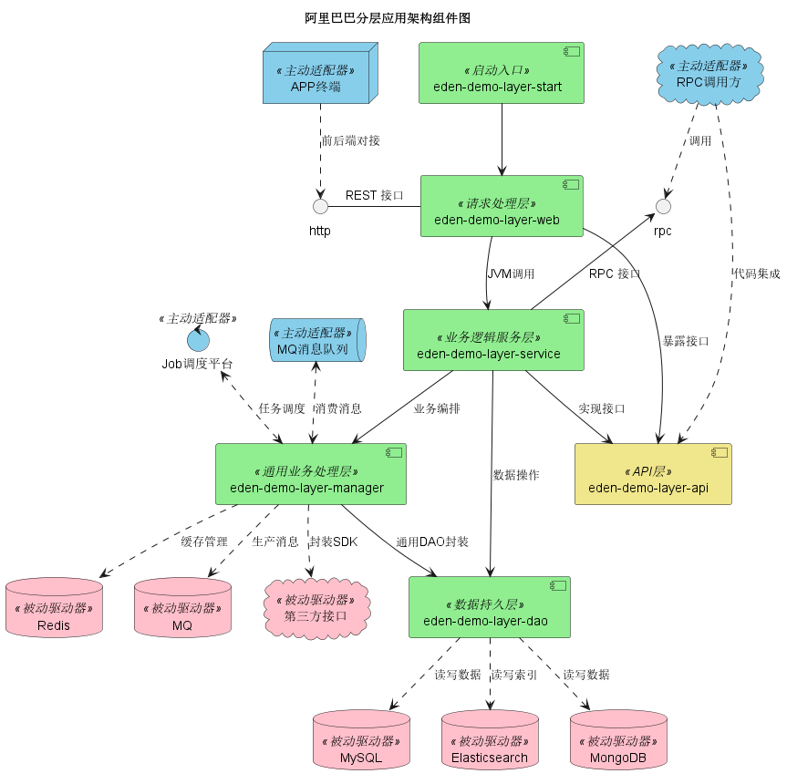
本项目使用分层架构构建,分层架构是《阿里巴巴Java开发手册》推荐使用的一种面向数据模型的架构风格,默认上层依赖于下层,例如 `Web` 层依赖 `Service` 层、`Service` 层又依赖 `DAO` 层,在垂直业务领域能够满足单一职责原则,通过 `Maven` 多模块化的开发模式,可以帮助降低复杂应用场景的系统熵值,提升系统开发和运维效率。
> 参考文档请查看 [WIKI](https://github.com/shiyindaxiaojie/eden-demo-layer/wiki) 。
## 组件构成

* **eden-demo-layer-api**:API层,对外以 `jar` 包的形式提供接口。
* **eden-demo-layer-dao**:数据持久层,与底层 `MySQL`、`Elasticsearch`、`MongoDB` 等进行数据交互。
* **eden-demo-layer-service**:业务逻辑服务层。
* **eden-demo-layer-manager**:通用业务处理层,对第三方平台进行接口封装,对 `Service` 层通用能力的下沉,如缓存方案、中间件通用处理,与 `DAO` 层交互,对多个 `DAO` 的组合复用。
* **eden-demo-layer-web**:请求处理层,对访问控制进行转发,各类基本参数校验,或者不复用的业务简单处理等。
* **eden-demo-layer-start**:程序启动入口,统一管理应用的配置和交付。## 运行流程

## 如何构建
由于 `Spring Boot 2.4.x` 和 `Spring Boot 3.0.x` 在架构层面有很大的变更,因此笔者采取跟 Spring Boot 版本号一致的分支:
* 2.4.x 分支适用于 `Spring Boot 2.4.x`,最低支持 JDK 1.8。
* 2.7.x 分支适用于 `Spring Boot 2.7.x`,最低支持 JDK 11。
* 3.0.x 分支适用于 `Spring Boot 3.0.x`,最低支持 JDK 17。本项目默认使用 Maven 来构建,最快的使用方式是 `git clone` 到本地。为了简化不必要的技术细节,本项目依赖 [eden-architect](https://github.com/shiyindaxiaojie/eden-architect),在项目的根目录执行 `mvn install -T 4C` 完成本项目的构建。
## 如何启动
### 快速体验
本项目默认设置了 dev 环境运行,所有外部的组件依赖均为关闭状态。
1. 在项目目录下运行 `mvn install`(如果不想运行测试,可以加上 `-DskipTests` 参数)。
2. 进入 `eden-demo-layer-start` 目录,执行 `mvn spring-boot:run` 或者启动 `LayerApplication` 类。运行成功的话,可以看到 `Spring Boot` 启动成功的界面。
3. 本应用中已经实现了一个简单的 `RestController` 接口,可以点击 [演示接口](http://localhost:8082/api/users/1) 进行调试。
4. 由于目前的主流是前后端分离开发,请按需实现页面。访问 [http://localhost:8082](http://localhost:8082) 将跳转到 404 页面。
### 微调配置
**开启配置中心**:推荐使用 `Nacos` 组件,您可以查阅 [Nacos Quick Start](https://nacos.io/zh-cn/docs/quick-start.html) 快速搭建,请根据您的 Nacos 地址修改配置文件:[bootstrap-dev.yml](https://github.com/shiyindaxiaojie/eden-demo-layer/blob/main/eden-demo-layer-start/src/main/resources/config/bootstrap-dev.yml),调整以下内容:
```yaml
spring:
cloud:
nacos:
discovery: # 注册中心
enabled: true # 默认关闭,请按需开启
config: # 配置中心
enabled: true # 默认关闭,请按需开启
```**修改默认的数据源**:本项目默认使用 `H2` 内存数据库启动,基于 `Liquibase` 在项目启动时自动初始化 SQL 脚本。如果您使用的是外部的 MySQL 数据库,可以从此处调整下数据库的连接信息:[application-dev.yml](https://github.com/shiyindaxiaojie/eden-demo-layer/blob/main/eden-demo-layer-start/src/main/resources/config/application-dev.yml),请删除任何与 `H2` 有关的配置。
```yaml
spring:
# h2: # 内存数据库
# console:
# enabled: true # 线上环境请勿设置
# path: /h2-console
# settings:
# trace: false
# web-allow-others: false
datasource: # 数据源管理
username:
password:
url: jdbc:mysql://host:port/schema?rewriteBatchedStatements=true&useSSL=false&useOldAliasMetadataBehavior=true&useUnicode=true&serverTimezone=GMT%2B8
driver-class-name: com.mysql.cj.jdbc.Driver
```此外,本项目还罗列了 `Redis` 缓存、`RocketMQ` 消息队列、`ShardingSphere` 分库分表等常用组件的使用方案,默认通过 `xxx.enabled` 关闭自动配置。您可以根据实际情况开启配置,直接完成组件的集成。
## 如何部署
### FatJar 简易部署
执行 `mvn -T 4C clean package` 打包成一个可运行的 fat jar,参考如下命令启动编译后的控制台。
```bash
java -Dserver.port=8082 -jar target/eden-demo-layer-start.jar
```### Assembly 打包部署
执行 `mvn -P assembly -T 4C clean package` 打包成压缩包,选择下列压缩包复制一份到您期望部署的目录。
* target/eden-demo-layer-start-assembly.zip
* target/eden-demo-layer-start-assembly.tar.gz解压文件后,您可以在 `bin` 目录下找到 `startup.sh` 或者 `startup.bat`脚本,直接运行即可。
### Jib 镜像部署
Google Jib 插件允许您在没有安装 Docker 下完成镜像的构建。
```bash
mvn -T 4C -U package
mvn -pl eden-demo-layer-start jib:build -Djib.disableUpdateChecks=true -DskipTests
```### Docker 容器部署
本项目使用了 Spring Boot 的镜像分层特性优化了镜像的构建效率,请确保正确安装了 Docker 工具,然后执行以下命令。
```bash
docker build -f docker/Dockerfile -t eden-demo-layer:{tag} .
```### Helm 应用部署
以应用为中心,建议使用 Helm 统一管理所需部署的 K8s 资源描述文件,请参考以下命令完成应用的安装和卸载。
```bash
helm install eden-demo-layer ./helm # 部署资源
helm uninstall eden-demo-layer # 卸载资源
```## 版本规范
项目的版本号格式为 `x.y.z` 的形式,其中 x 的数值类型为数字,从 0 开始取值,且不限于 0~9 这个范围。项目处于孵化器阶段时,第一位版本号固定使用 0,即版本号为 `0.x.x` 的格式。
* 孵化版本:0.0.1-SNAPSHOT
* 开发版本:1.0.0-SNAPSHOT
* 发布版本:1.0.0版本迭代规则:
* 1.0.0 <> 1.0.1:兼容
* 1.0.0 <> 1.1.0:基本兼容
* 1.0.0 <> 2.0.0:不兼容## 持续集成
> CI/CD 工具选型:Jenkins、Zadig、CODING、Codeup
### CODING 持续交付
下图演示基于 CODING 实现持续构建、持续部署的效果。[传送门](https://www.yuque.com/mengxiangge/action/coding)


### Codeup 持续集成
> TODO, Coming soon
## 最佳实践
### 经典分层架构设计
> TODO, Coming soon
### Git 多人协作分支管理
在敏捷开发盛行的时代,`GitFlow` 显得力不从心,笔者为团队制定了一套简单易用的流程。

### CAT 可观测性方案
通过 `TraceId` 分析整个链路的 `HTTP` 请求耗时、`RPC` 调用情况、`Log` 业务日志、`SQL` 和 `Cache` 执行耗时。[传送门](https://github.com/shiyindaxiaojie/cat)

### Sentinel 流量治理方案
根据业务负载配置您的流控规则,并允许在任意时刻查看接口的 QPS 和限流情况。[传送门](https://github.com/shiyindaxiaojie/Sentinel)

### Arthas 在线诊断工具
使用动态时运行探针,自动发现服务,开箱即用,允许在低负载环境诊断你的应用。[传送门](https://github.com/shiyindaxiaojie/arthas)

## 变更日志
请查阅 [CHANGELOG.md](https://github.com/shiyindaxiaojie/eden-demo-layer/blob/main/CHANGELOG.md)